污污漫画
English
江大污污漫画
污污漫画
污污漫画概况
污污漫画简介
学院领导
机构设置
师资队伍
教授风采
硕导一览
教师信息
本科教育
招生专业
课程教改
实践教学
实验室
研究生教育
导师介绍
培养方案
研究生招生
资料下载
科学研究
学科建设概况
硕士点
项目与成果
成果展示
党群工作
组织机构
党建动态
理论学习
廉政文化
关工委
院工会
学生工作
学工队伍
学工动态
学工通知
学工资料
学生风采
社会服务
服务动态
精品项目
国际合作与交流
留学生教育
对外合作项目
师范教育中心
中心概况
政策制度
师范教育动态
技能训练中心
教育实习
技能竞赛
教师资格证考试
下载专区
English
江大污污漫画
导航菜单
组织机构
党建动态
理论学习
廉政文化
关工委
机构设置
规章制度
计划总结
特色品牌
工作动态
院工会
党群工作
组织机构
党建动态
理论学习
廉政文化
关工委
机构设置
规章制度
计划总结
特色品牌
工作动态
院工会
当前位置:
污污漫画
>
党群工作
>
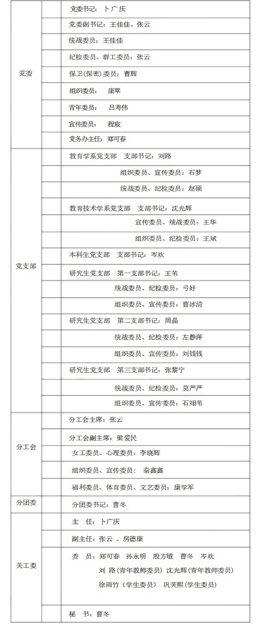
组织机构
组织机构
电话:0511-88790665(院办) 0511-88791127(招生)
邮箱:55manga.net
邮编:212013
校内链接
选择校内链接
江大VPN服务
江大信息门户
污污漫画 图书馆
污污漫画 研究生院
污污漫画 教育测评循证研究中心
污污漫画 网上办事大厅
污污漫画 教师教学发展中心
污污漫画 教务处
污污漫画 教育评估中心
江大邮箱
友情链接
选择友情链接
南京师范大学教育科学学院
扬州大学教育科学学院
中国教育考试网-中小学教师资格考试
国家中小学智慧教育平台
江苏教师管理系统--师范生培养
版权所有 污污漫画-韩国H漫|污污漫画精选站